Sunday, April 5, 2020

17+ Diagrama De Flujo Matriz Gif

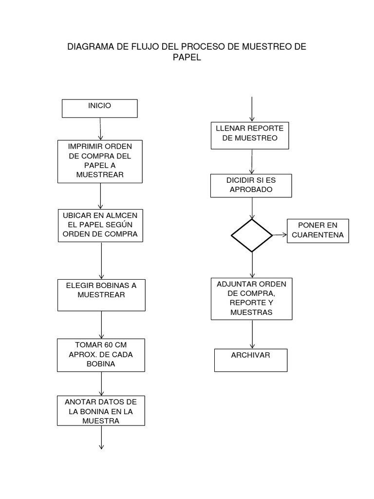
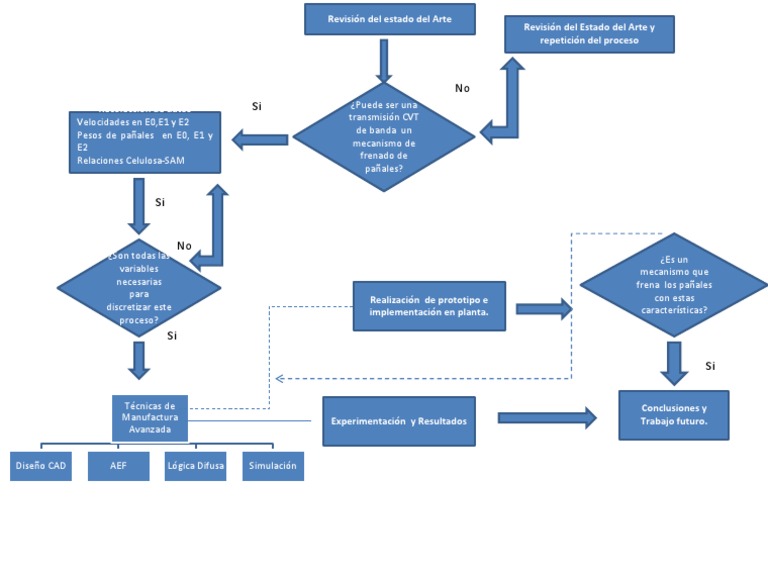
17+ Diagrama De Flujo Matriz Gif. Diagrama de flujo ✓ te explicamos que es un diagrama de flujo y cuál es el proceso para elaborarlo. Se utiliza en disciplinas como programación, economía, procesos industriales y psicología cognitiva.

Diagrama de flujo administrativo-willian garcerant-m2
Diagrama de flujo administrativo-willian garcerant-m2 from cdn.slidesharecdn.com
Se utiliza en disciplinas como programación, economía, procesos industriales y psicología cognitiva. Es un diagrama que muestra detalladamente las secuencia de pasos o actividades para dar solución a un problema ejecutar un. Los diagramas de flujo usan formas especiales para representar diferentes tipos de acciones o pasos en un proceso.

Cierrre de un programa de formación virtualdescripción completa.

Los diagramas de flujo son herramientas excelentes para desglosar los procesos difíciles de entender en conceptos comprensibles. Se utiliza en disciplinas como programación, economía, procesos industriales y psicología cognitiva. El creador de diagramas de flujo incluye varias. Puedes empezar a realizar diagramas de flujo online de forma totalmente gratuita y en cuestión de minutos, ya que el proceso para crearlos es muy sencillo y accesible para todo el mundo.


0 comments:

Post a Comment