Wednesday, June 10, 2020

View Diagrama De Flujo De La Leche Condensada Gif

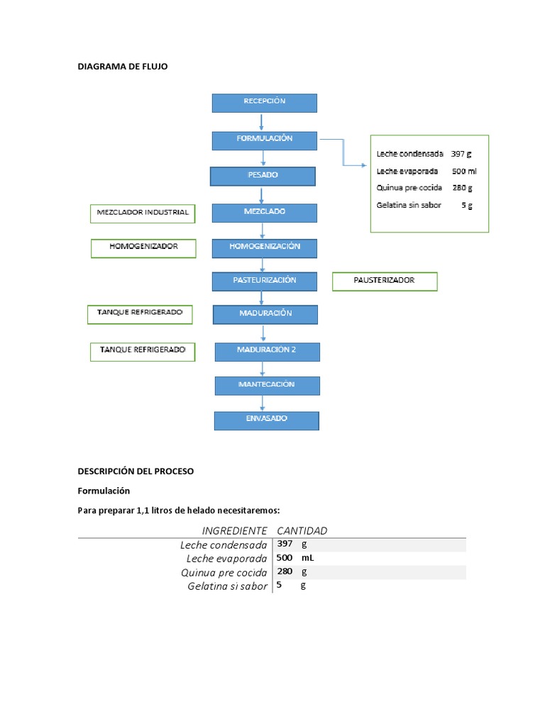
View Diagrama De Flujo De La Leche Condensada Gif. El diagrama de flujo o flujograma o diagrama de actividades es la representación gráfica de un algoritmo o proceso. Además, cómo es la simbología emplea y algunos simbología de un diagrama de flujo.

Flujograma de proceso general para el helado saborizado ...
Flujograma de proceso general para el helado saborizado ... from www.researchgate.net
El diagrama de flujo o diagrama de actividades, también conocido como flujograma es la representación gráfica del algoritmo o proceso. Éstos utilizan una serie de símbolos con los cuales se indica cada uno de los pasos que se llevan a cabo. Receta de uno de los flanes más fáciles, baratos y de rechupete.

Muestra la relación secuencial entre ellas, facilitando la el diagrama de flujo del proceso debe presentar a grandes rasgos la información sobre el recorrido general de actividades principales, o ser.

Además, cómo es la simbología emplea y algunos simbología de un diagrama de flujo. Con la receta de la leche en polvo, aproximadamente, nos llevará entre 20 y 30 minutos hacerla, mientras que de la otra forma puede que tardemos alrededor de 45 minutos o 1 hora. El diagrama de flujo ofrece una descripción visual de las actividades implicadas en un proceso. Download as docx, pdf, txt or read online from scribd.


0 comments:

Post a Comment