Tuesday, July 14, 2020

22+ Diagrama De Flujo De Compra Y Venta Pictures

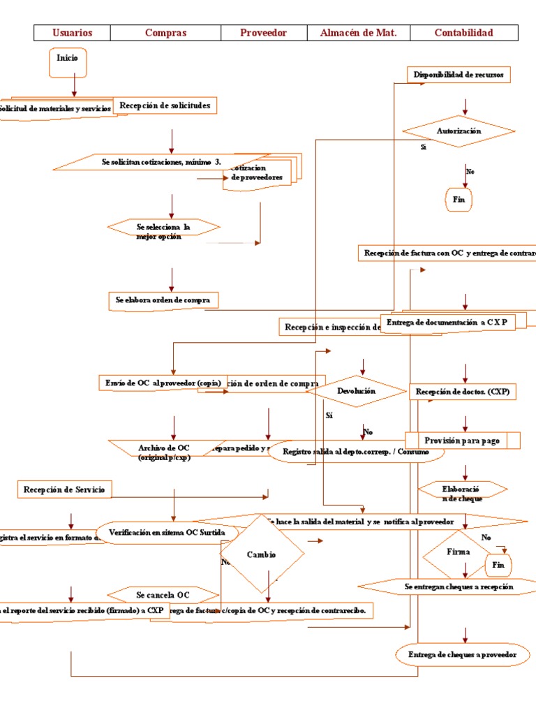
22+ Diagrama De Flujo De Compra Y Venta Pictures. Diagrama de flujo ✓ te explicamos que es un diagrama de flujo y cuál es el proceso para elaborarlo. Diagrama de flujo de los procesos de venta:

SICGSOFTWARE: DIAGRAMAS DE FLUJO
SICGSOFTWARE: DIAGRAMAS DE FLUJO from 1.bp.blogspot.com
Resulta útil para investigar oportunidades para la mejora. ¿qué es un diagrama de flujo? Un diagrama de flujo es una representación gráfica de pasos que explican o grafican un proceso dado sobre cualquier tipo de actividad de la vida cotidiana se trata, específicamente de un flujo de secuencias sobre rutinas realmente simples, pero explicada paso a paso.

Un diagrama de flujo, también llamado flujograma de procesos o diagrama de procesos, representa la secuencia o los pasos lógicos (ordenados) para realizar una tarea.

Diagrama de flujo de los procesos de venta: Reglas para estructurar un diagrama de. Diagrama de flujo compra de materias primas. En estos diagramas de flujo, aprovechan el fenómeno humano, consistente en que el hombre toma más atención a las imágenes que a un texto complicado y de esta hola será que me pueden ayudar con unos diagramas de venta compra y nómina.


0 comments:

Post a Comment