Saturday, September 5, 2020

47+ Descripcion Del Diagrama De Flujo Gif

47+ Descripcion Del Diagrama De Flujo Gif. De diagrama de flujo responsable soporte de la observaciones actividades actividad. Además, cómo es la simbología emplea y algunos simbología de un diagrama de flujo.

¿Qué es Diagrama de flujo?
¿Qué es Diagrama de flujo? from concepto.de
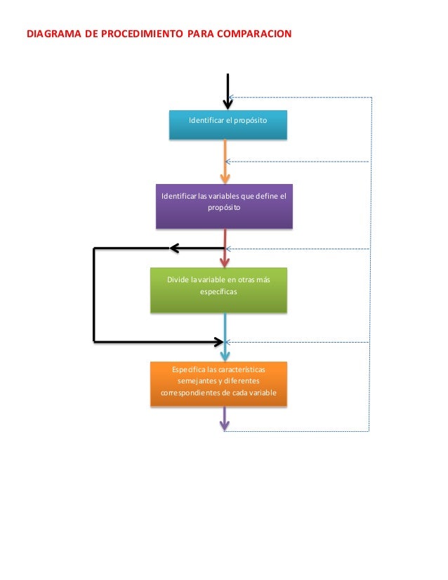
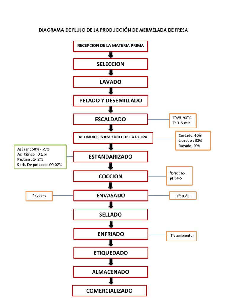
Diagrama de flujo del sistema ayuda a comprender cómo funcionan los sistemas complejos. El diagrama de flujo o diagrama de actividades, también conocido como flujograma es la representación gráfica del algoritmo o proceso. Se llama diagrama de flujo o diagrama de actividades a una forma de representación gráfica de un algoritmo o un proceso determinado estos diagramas son una herramienta de control y de descripción de procesos que puede servir para organizar, evaluar o incluso iniciar procesos de.

Diagrama de flujo del sistema ayuda a comprender cómo funcionan los sistemas complejos.

Expresa igualmente el flujo de la información y de los materiales; Diagramas de flujo con ejemplos y como se hacen. Se usa en diversas disciplinas tales como la economía, la programación, la psicología cognitiva y los procesos industriales. Por lo general, los diagramas de flujo los diagramas de flujo han ido evolucionando.


0 comments:

Post a Comment