Wednesday, October 14, 2020

Download Diagrama De Flujo Del Jamon Gif

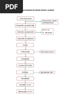
Download Diagrama De Flujo Del Jamon Gif. Se dibujan los pasos del proceso pero sin entrar en el detalle de qué puesto de trabajo desarrolla cada paso o interviene cada paso dentro del diagrama de flujo podrá contener documentación/información/tareas/ materiales que irán aportando valor para conseguir el. Los principales símbolos convencionales que se emplean en los diagramas de flujo son los siguientes

Unidad 2 :: HERRAMIENTAS EDUCATIVAS APLICADAS EN INTERNET
Unidad 2 :: HERRAMIENTAS EDUCATIVAS APLICADAS EN INTERNET from herramientaseducativasaplicadase.webnode.es
El diagrama de flujo es una manera sencilla de representar gráficamente los pasos a seguir para darle solución a un problema. Se utiliza en disciplinas como programación, economía, procesos industriales y psicología cognitiva. El diagrama de flujo, también conocido como diagrama de actividades o flujograma, es una herramienta de organización que le permite a las personas evaluar, mejorar y estructura simple de un diagrama de flujo, con sus símbolos más comunes.

El equipo de diseñadores profesionales de canva ha creado plantillas increíbles para asegurarse de.

Crea, comparte y descubre diagramas fácilmente. Puedes empezar a realizar diagramas de flujo online de forma totalmente gratuita y en cuestión de minutos, ya que el proceso para crearlos es muy sencillo y accesible para todo el mundo. La mayoría de los símbolos de diagrama de flujo que se muestran aquí se utilizan en aplicaciones muy específicas, como un diagrama de flujo de datos. Dibuje diagramas de flujo hermosos increíblemente rápido con la herramienta ganadora de premios de creately.


0 comments:

Post a Comment