Thursday, December 3, 2020

32+ Diagrama De Flujo Objetivo Gif

32+ Diagrama De Flujo Objetivo Gif. Muestra en que forma se procesan los datos, entre as principales funciones o estaciones de trabajo.en este diagrama completo de computadora. Diagrama de flujo ✓ te explicamos qué es un diagrama de flujo, los tipos que hay y cómo se definir qué objetivos perseguirá el diagrama de flujo.

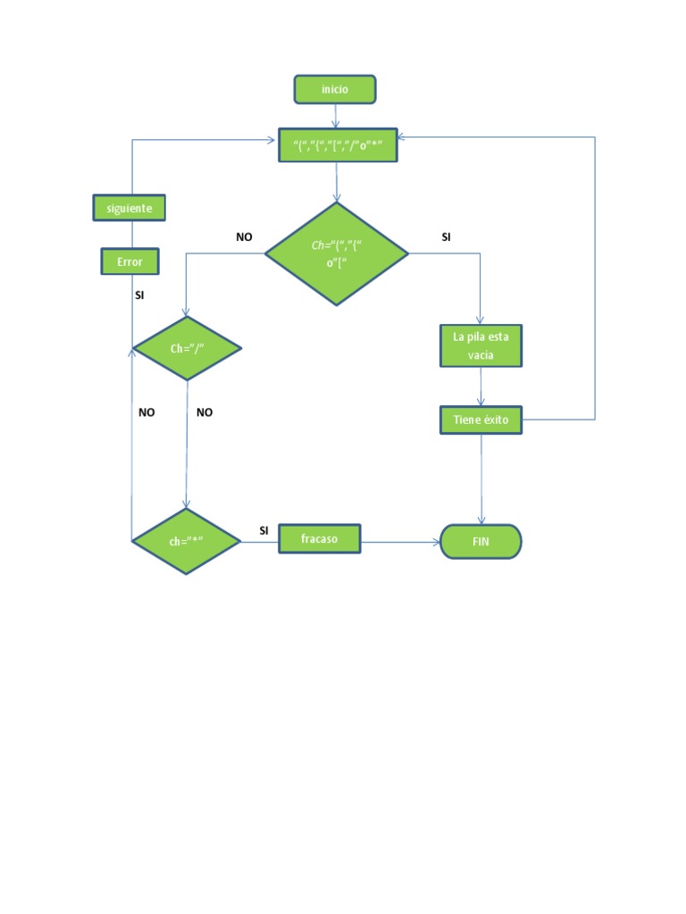
Diagrama de Flujo de Una Pila
Diagrama de Flujo de Una Pila from imgv2-1-f.scribdassets.com
Diagrama de flujo ✓ te explicamos que es un diagrama de flujo y cuál es el proceso para elaborarlo. Muestra la relación secuencial entre ellas la representación gráfica mediante el flujograma, facilita el análisis, uno de cuyos objetivos es la descomposición de los procesos de trabajo en actividades. La comunicación clara es un objetivo fundamental en los diagramas de flujo.

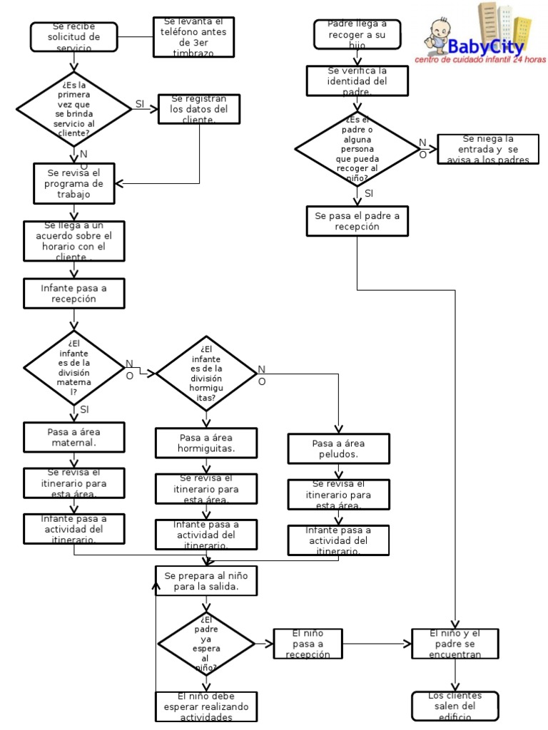
El diagrama de flujo tal y como lo define la rae es una «representación gráfica de una sucesión de hechos u operaciones en un sistema, como el que refleja una cadena de montaje de automóviles.» puede que te resulte mas.

Seleccione una forma para diagrama de flujo y arrástrela hasta la página de dibujo. Puedes crearlos directamente en el navegador con dibujos de utiliza las opciones de menú y los botones para diseñar gráficos, pintar una imagen y crear diagramas de flujo y otros tipos de dibujos.  facilitar la rápida comprensión de cada actividad y su relación con las demás, el flujo. Un diagrama de flujo es una forma esquemática de representar ideas y conceptos en relación.


0 comments:

Post a Comment