Monday, January 11, 2021

View Diagrama De Flujo Purificacion Del Agua Gif

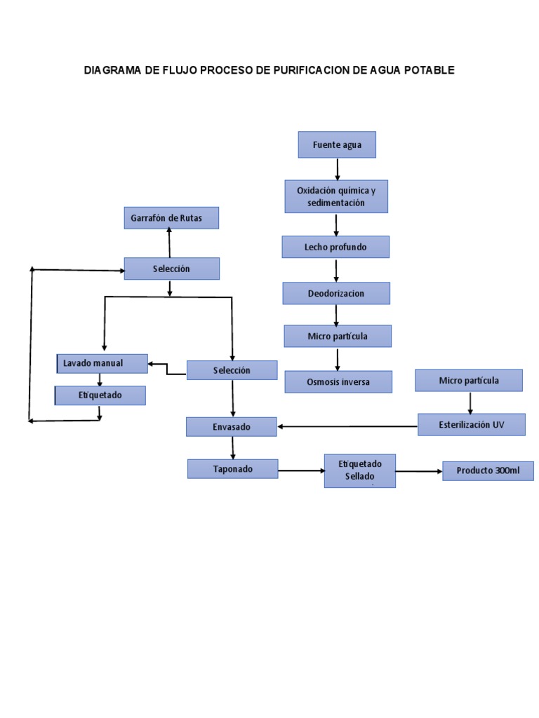
View Diagrama De Flujo Purificacion Del Agua Gif. Documents similar to diagrama de flujo del agua.docx. La aplicación del agua en procesos científicos requiere la eliminación de ciertos contaminantes.

ANALISIS DE AGUAS: DIAGRAMA DE FLUJO DEL ANÁLISIS DE ...
ANALISIS DE AGUAS: DIAGRAMA DE FLUJO DEL ANÁLISIS DE ... from 3.bp.blogspot.com
A través de los diagramas de flujo se logra representar esquemáticamente las ideas y los conceptos en relación, donde. Ver más ideas sobre diagrama de flujo, flujograma, informatica programacion. La inversión inicial de una instalación para tratamiento por ozono es superior a la de cloración pero posee la ventaja que.

El diagrama de flujo o diagrama de actividades, también conocido como flujograma es la representación gráfica del algoritmo o proceso.

Conoce los símbolos de diagrama de flujo más comunes. Fue creado por james young simpson en 1827. Purificacion de agua por ozono. Los diagramas de flujo representan la secuencia lógica o los pasos que tenemos que dar para realizar una tarea mediante unos símbolos y dentro de ellos se describen los.


0 comments:

Post a Comment