Wednesday, January 22, 2020

41+ Trabajo De Diagrama De Flujo Background

41+ Trabajo De Diagrama De Flujo Background. Vamos a ver esto con un ejemplo. Los diagramas de flujo son un mecanismo de control y descripción de.

TRABAJO DE INFORMATICA: DIAGRAMAS DE FLUJO
TRABAJO DE INFORMATICA: DIAGRAMAS DE FLUJO from 3.bp.blogspot.com
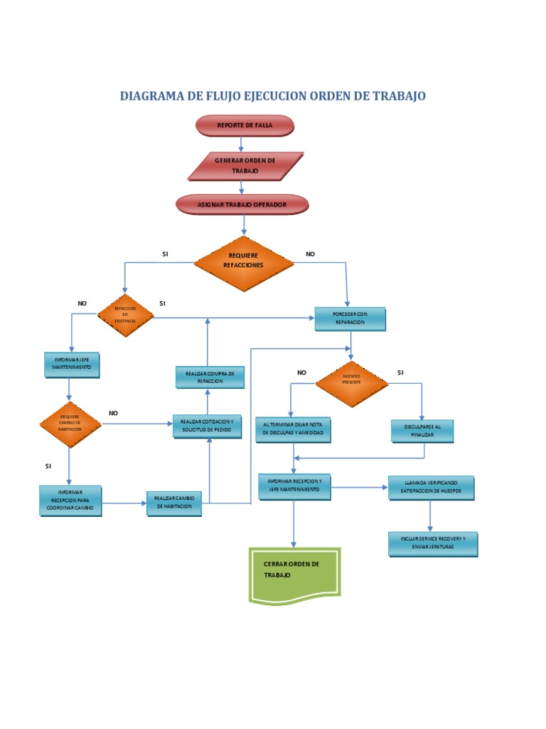
Tomemos el caso de un televisor. Los diagramas de flujo usan formas especiales para representar diferentes tipos de acciones o pasos en un proceso. Un diagrama de flujo es una herramienta ideal cuando quieres explicar los pasos que conforman un proceso, por ejemplo, cuando estás capacitando a alguien nuevo para un trabajo.

Como tal, es la representación esquemática de la los diagramas de flujo son muy útiles para representar procesos de trabajo, diseñar algoritmos, explicar procesos psicológicos, etc.

Las líneas y flechas muestran la secuencia de los pasos y las relaciones entre ellos. Son importantes los diagramas de flujo en toda organización y departamento, ya que permite la visualización de las actividades innecesarias y verifica si la distribución del trabajo esta equilibrada. El diagrama de flujo es definido como aquella representación gráfica del algoritmo o proceso. Por lo tanto, permite identificar aquellas el diagrama de flujo debe ser realizado por un equipo de trabajo en el que las distintas personas aporten, en conjunto, una perspectiva completa.


0 comments:

Post a Comment