Monday, January 13, 2020

Get Diagrama De Flujo Fabricacion De Pinturas Pictures

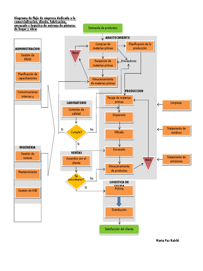
Get Diagrama De Flujo Fabricacion De Pinturas Pictures. ¿te gustaría mejorar tus procesos? Diagrama de flujo de empresa dedicada a la comercialización, diseño, fabricación, envasado y logística de entrega de pinturas de hogar y obra.

07. PROCESO - Empresa Calzado Falcon
07. PROCESO - Empresa Calzado Falcon from sites.google.com
Los diagramas de flujo han ido evolucionando. Un diagrama de flujo es una representación gráfica de pasos que explican o grafican un proceso dado sobre cualquier tipo de actividad de la vida cotidiana se trata, específicamente de un flujo de secuencias sobre rutinas realmente simples, pero explicada paso a paso. El diagrama de flujo o diagrama de actividades, también conocido como flujograma es la representación gráfica del algoritmo o proceso.

Un diagrama de flujo es una representación gráfica de un proceso.

Esta guía completa brinda todo lo que debes saber sobre los diagramas de flujo, incluidas definiciones, historia, casos de uso, símbolos, recomendaciones y más. Puedes cambiar los colores, las fuentes. Lista de simbolos de diagramas de flujo. Un diagrama de flujo, también llamado flujograma de procesos o diagrama de procesos, representa la secuencia o los pasos lógicos (ordenados) para realizar una tarea.


0 comments:

Post a Comment