Saturday, February 8, 2020

39+ Diagrama De Flujo While Background

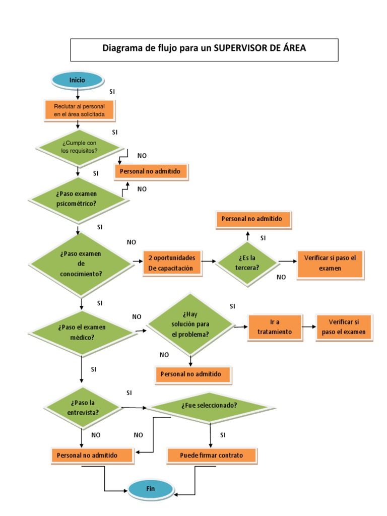
39+ Diagrama De Flujo While Background. Tipos de diagramas de flujo. Introducción a los diagramas de flujo.

4 Diagrama de flujo del proceso de elaboración de ...
4 Diagrama de flujo del proceso de elaboración de ... from www.researchgate.net
Diagrama de flujo simbología almacenamiento de acceso directo. Estructuras de condicionales en diagrama de flujo. Tipos de diagramas de flujo.

1.4 algoritmos y diagramas de flujo.

La representación gráfica se basa en una serie de bloques con diferentes formas geométricas. El diagrama de flujo o flujograma o diagrama de actividades es la representación gráfica de un algoritmo o proceso. Pasos, procesos o líneas de instruccion de programa de computo. Diagramas de flujo de datos (dfds).


0 comments:

Post a Comment