Saturday, February 8, 2020

Get Programa Diagrama De Flujo Dia PNG

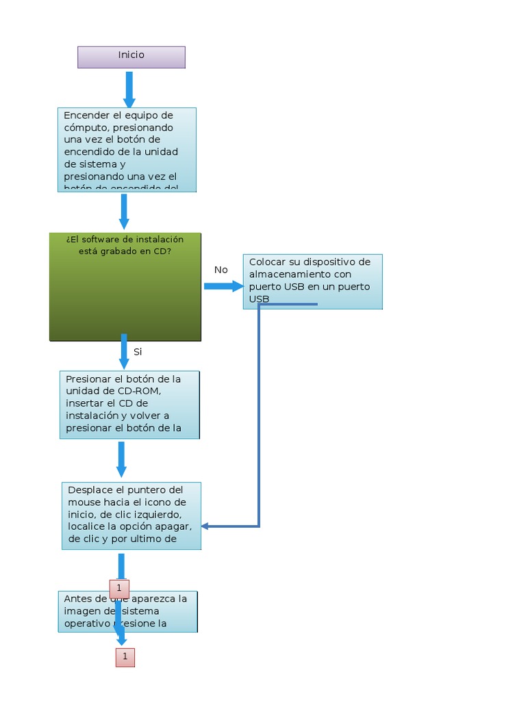
Get Programa Diagrama De Flujo Dia PNG. 🔴 ¿ qué es un diagrama de flujo ? Existen muchas aplicaciones de diagramas de flujo de primera categoría, pero pueden ser costosas.

Diagrama de Flujo | Microeconomía | Business | Prueba ...
Diagrama de Flujo | Microeconomía | Business | Prueba ... from imgv2-2-f.scribdassets.com
El software dia sirve para crear diagramas de flujo (flowsheets). En el siguiente enlace ejemplos de diagramas de flujo te presentamos 15 diagramas de flujo resueltos. El presente trabajo es denominado diagrama de flujo de datos.

Es una manera de representar visualmente el flujo de datos a través de sistemas de tratamiento de información.

Otra alternativa para generar flowsheets en word o excel es utilizando nuestra librería de símbolos para diagramas de plantas químicas. El diagrama de flujo o flujograma o diagrama de actividades es la representación gráfica de un algoritmo o proceso. Lucidchart tiene plantillas y una extensa biblioteca de todas las figuras que necesitas para diseñar diagramas de flujo profesionales. Existen muchas aplicaciones de diagramas de flujo de primera categoría, pero pueden ser costosas.


0 comments:

Post a Comment