Sunday, May 24, 2020

26+ If Else Diagrama De Flujo Background

26+ If Else Diagrama De Flujo Background. (pseudocódigo y diagrama de flujo). 15:17 pasos por ingeniería 11 595 просмотров.

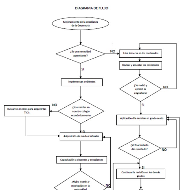
Diagnóstico de la Gestión Educativa: DIAGRAMA DE FLUJO
Diagnóstico de la Gestión Educativa: DIAGRAMA DE FLUJO from 4.bp.blogspot.com
Pseudo código <ul><li>es un tipo de estructura de texto en inglés para describir algoritmos. Un diagrama de flujo es un gráfico que muestra los pasos de un proceso de una manera visual y fácil de entender. Lista de simbolos de diagramas de flujo.

Un diagrama de flujo, por lo tanto, es un dibujo que representa los distintos pasos de un procedimiento o los hechos sucesivos que forman parte de algo.

Un diagrama de flujo, también llamado flujograma de procesos o diagrama de procesos, representa la secuencia o los pasos lógicos (ordenados) para realizar una tarea. El uso de los diagramas de flujo es muy frecuente en el campo de la economía, en programación, diseño, psicología cognitiva, en procesos industriales, entre otros campos de estudios. Se utiliza en disciplinas como programación, economía, procesos industriales y psicología cognitiva. Se utiliza en disciplinas como programación, economía, procesos industriales y psicología cognitiva.


0 comments:

Post a Comment