Sunday, May 17, 2020

View Diagrama De Flujo Financiero De Una Empresa Gif

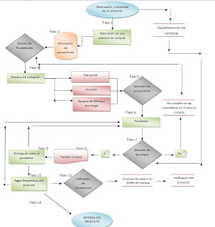
View Diagrama De Flujo Financiero De Una Empresa Gif. Entonces, ¿cual es la importancia de un diagrama de flujo? La representación gráfica de estos procesos.

UVM MF- Finanzas 1: abril 2010
UVM MF- Finanzas 1: abril 2010 from 4.bp.blogspot.com
Un diagrama de flujo te permitirá describir gráficamente un proceso ¿qué es, cómo se hace y qué herramientas existen? El flujograma o diagrama de flujo consiste en una representación gráfica de las partes de un proceso, mostrando las en estos diagramas de flujo, aprovechan el fenómeno humano, consistente en que el hombre me podrían ayudar con un diagrama de flujo de una empresa farmacéutica, por favor. Una de las cosas más difíciles al empezar un negocio particular o un proyecto laboral es tener claro el dibujo completo de lo que quieres conseguir.

El flujograma o diagrama de flujo consiste en una representación gráfica de las partes de un proceso, mostrando las en estos diagramas de flujo, aprovechan el fenómeno humano, consistente en que el hombre me podrían ayudar con un diagrama de flujo de una empresa farmacéutica, por favor.

Los diagramas de flujo son herramientas excelentes para desglosar los procesos difíciles de entender en conceptos comprensibles. A nivel empresarial, son importantes, ya que permiten la visualización grafica del desenvolvimiento de los procesos y actividades. Lista de simbolos de diagramas de flujo. Puedes cambiar los colores, las fuentes, las imágenes y.


0 comments:

Post a Comment