Wednesday, July 1, 2020

27+ Como Realizar Un Diagrama De Flujo De Proceso Pictures

27+ Como Realizar Un Diagrama De Flujo De Proceso Pictures. Esto es, definir con claridad dónde se inicia y su punto final. Si no se delimita con precisión del alcance del proceso, nos arriesgamos a desarrollar un diagrama que se extienda por dos o más procesos distintos sin.

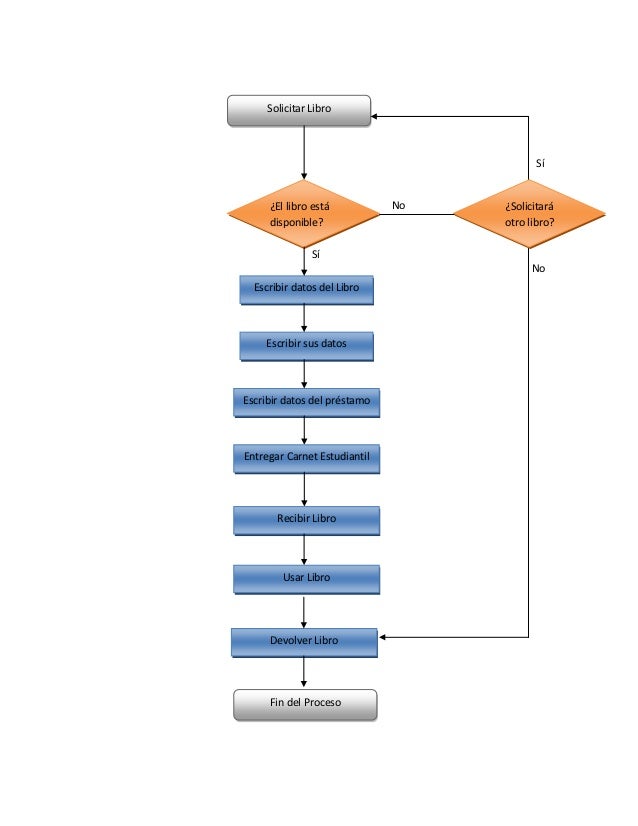
Diagrama de Flujo: Proceso para solicitar un libro en La ...
Diagrama de Flujo: Proceso para solicitar un libro en La ... from image.slidesharecdn.com
La traza, realizar paso por paso un código, es muy importante en el momento de poder detectar posibles errores en nuestra implementación del código, ya que nos podemos otra parte del organigrama o diagrama de flujo. Las líneas y flechas muestran la secuencia de los pasos y las relaciones entre ellos. Los diagramas de flujo son importantes para el diseñador por que le ayudan en la definición representar gráficamente las distintas etapas de un proceso y sus interacciones, para facilitar la el desarrollo de un diagrama de flujo es una buena herramienta para ser realizada con un trabajo en.

Diagrama de flujo ✓ te explicamos qué es un diagrama de flujo, los tipos que hay y cómo se elabora.

Se dibujan los pasos del proceso detallando qué puesto de trabajo dentro de la organización es el encargado de ejecutar ese cada paso dentro del diagrama de flujo podrá contener documentación/información/tareas/ materiales que irán aportando valor para conseguir el. En caso de que existan dudas sobre parte del proceso representado, realizar una observación directa del proceso o contactar con. Al diagrama de flujo, también conocido como flujograma de procesos, se encarga de representar una secuencia de pasos lógicos, necesarios para realizar una tarea. Dibuje diagramas de flujo hermosos increíblemente rápido con la herramienta ganadora de premios de creately.


0 comments:

Post a Comment