Thursday, July 2, 2020

Get Diagrama De Flujo De Alquiler De Autos PNG

Get Diagrama De Flujo De Alquiler De Autos PNG. Estos son conocidos como símbolos de diagrama de flujo. Diagrama de flujo ✓ te explicamos que es un diagrama de flujo y cuál es el proceso para elaborarlo.

mIs DiBuJoS aUtO cAd - Juan Camilo Ocampo: Diagrama de ...
mIs DiBuJoS aUtO cAd - Juan Camilo Ocampo: Diagrama de ... from 1.bp.blogspot.com
Se conoce como diagrama de flujo o flujograma a un esquema que muestra un proceso o sistema pasó por paso, utilizado en numerosas áreas, ya sea para planificar, documentar, mejorar, etc. Online diagramas spider diagramas arboreos diagramas concepto diagramas ejemplos diagramas da uml diagramas de pert diagramas que son diagramas uml pdf diagramas de autos. Como tal, es la representación esquemática de la en un diagrama de flujo, en este sentido, todas las acciones se encuentran interrelacionadas para conducir a un resultado específico.

Además, cuáles son sus características, ventajas y desventajas.

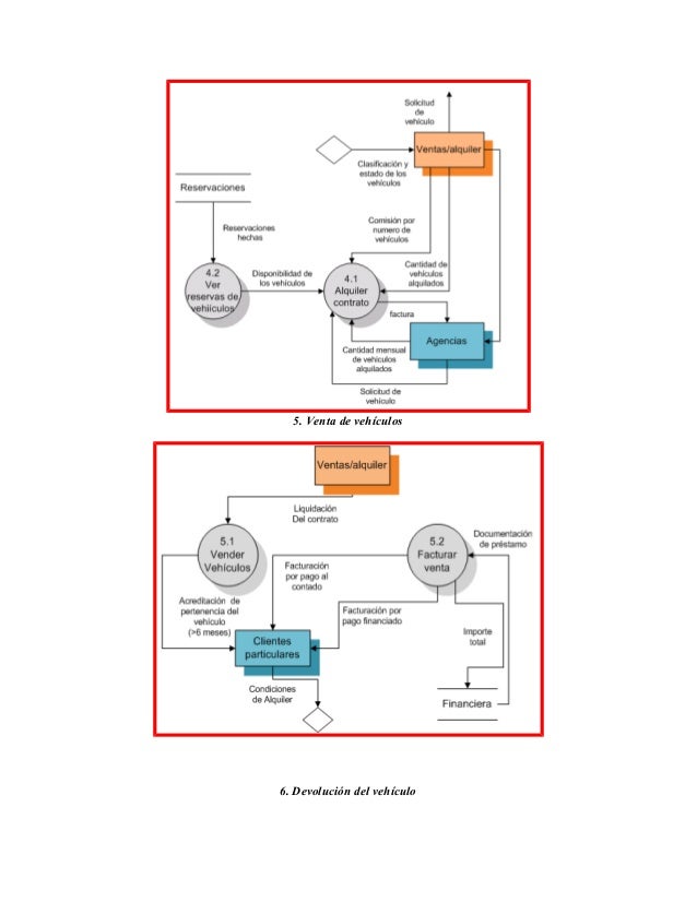
Diagrama de flujo para alquiler de autos. Un diagrama de flujo básico elaborado por el visio brinda una excelente representación de su diseño. Además, cómo es la simbología emplea y algunos simbología de un diagrama de flujo. Descarga miles de iconos gratis de editar herramientas en flaticon, en formato svg, psd.


0 comments:

Post a Comment