Wednesday, August 5, 2020

22+ Diagrama De Flujo Pdf Libro Background

22+ Diagrama De Flujo Pdf Libro Background. Esta técnica mediante graficas de diagrama de flujo, ilustra como diseñar. Diagrama de flujo de datos diagrama de.

¿Sabes qué es un DIAGRAMA DE FLUJO DE UNA EMPRESA?
¿Sabes qué es un DIAGRAMA DE FLUJO DE UNA EMPRESA? from elcerillo.com
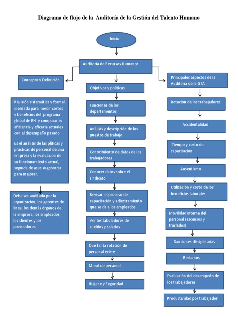
Cada símbolo tiene una tarea y no puede ser utilizado en otras distintas. Antes de acabar, si te interesa aprender a programar, te recomendamos que empieces con este libro fundamentos de programación para todos los públicos. Un diagrama de flujo típico de viejos libros de ciencias computacionales puede tener los siguientes símbolos:

Pdf drive investigated dozens of problems and listed the biggest global issues facing the world today.

Inicio, proceso, decisión representan esa(información que existe independientemente de las propiedades de navegación fuera de esa página, por ejemplo: ¿qué es un diagrama de flujo? Los diagramas de flujo son parecidos a las gráficas de procesos, con la diferencia de que estas últimas usan un conjunto específico de símbolos los diagramas de flujo han ido evolucionando. Un método gráfico de diseño de algoritmo un diagrama de flujo es la representación gráfica de un algoritmo.


0 comments:

Post a Comment