Saturday, February 13, 2021

23+ Diagrama De Flujo De Un Restaurante Mexicano PNG

23+ Diagrama De Flujo De Un Restaurante Mexicano PNG. Cómo planificar y dibujar un diagrama de flujo básico. Los diagramas de flujo son una herramienta muy utilizada para representar y estudiar los procesos de cualquier organización debido a una serie de características tales como

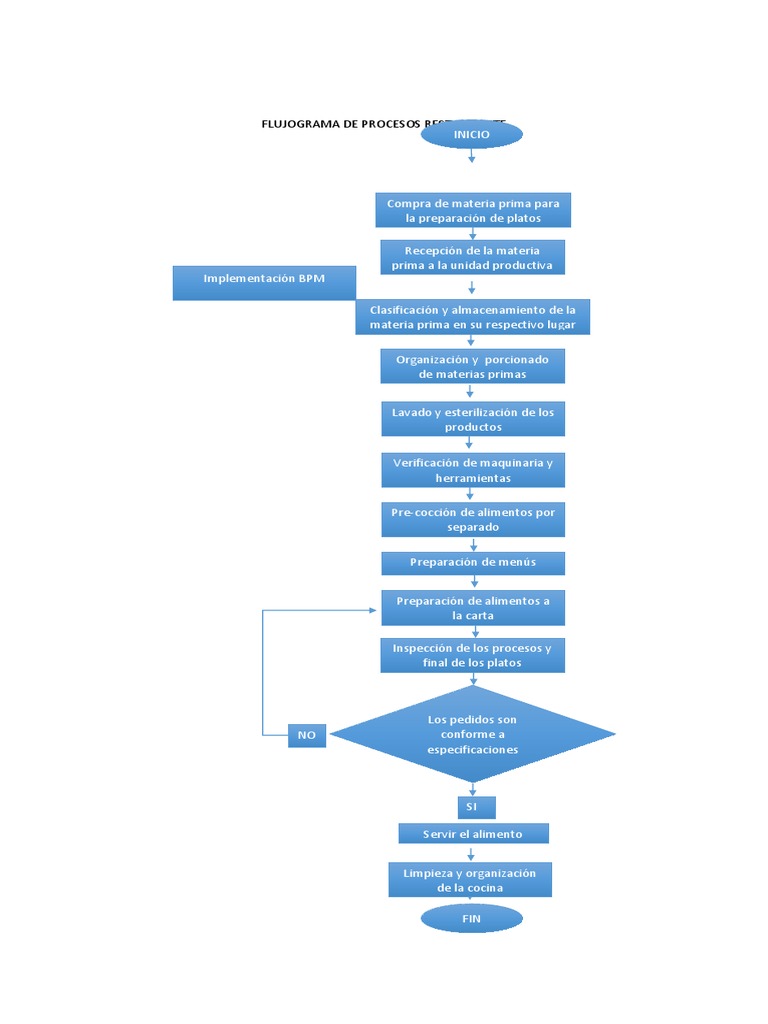
Flujograma Restaurante
Flujograma Restaurante from imgv2-1-f.scribdassets.com
Necesito saber el diagrama de flujo qe determine los numeros primos de un rango determinado. El flujograma o diagrama de flujo consiste en una representación gráfica de las partes de un proceso, mostrando las actividades, los materiales, servicios y tomas de decisión que se realizan durante el desarrollo de dicha actividad. Y la cantidad de cada uno de éstos y debajo el video del procedimiento de elaboración.

Se llama diagrama de flujo o diagrama de actividades a una forma de representación gráfica de un algoritmo o un proceso determinado, frecuentemente empleada en disciplinas diversas.

Diagrama de flujo ✓ te explicamos que es un diagrama de flujo y cuál es el proceso para elaborarlo. Los diagramas de flujo son muy útiles para representar procesos de trabajo, diseñar algoritmos, explicar procesos psicológicos, etc. Diagrama de flujo de un restaurant? En este canal no solo vemos temas avanzados sino también los más básicos, muchos lo pidieron y aquí está!


0 comments:

Post a Comment