Thursday, February 18, 2021

Get Diagrama De Flujo Manufactura Background

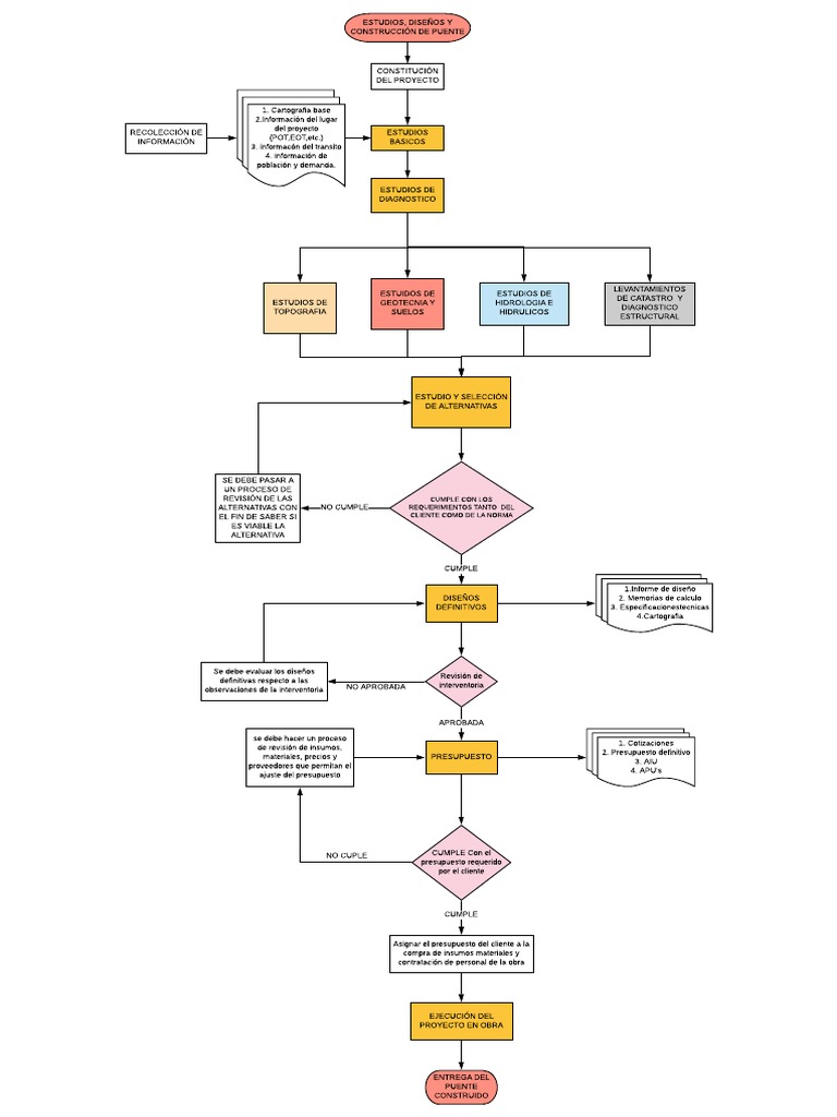
Get Diagrama De Flujo Manufactura Background. Se trata de un esquema que se utiliza para describir los pasos que se deben seguir. Un diagrama de flujo ayudará a visualizar y mejorar estos procesos y en definitiva a llevar una mejor gestion empresarial.

Que es un diagrama de proceso? - YouTube
Que es un diagrama de proceso? - YouTube from i.ytimg.com
Se llama diagrama de flujo o diagrama de actividades a una forma de representación gráfica de un algoritmo o un proceso determinado, frecuentemente empleada en disciplinas diversas como la programación informática, la economía, los procesos industriales y la psicología cognitiva. Los diagramas de flujo son una herramienta muy utilizada para representar y estudiar los procesos de cualquier organización debido a una serie de características tales como Obtener diagrama de contexto, diagrama de nivel 1 y diagrama de nivel 2la actividad principal de la empresa objeto de estudio consiste en ofertar productos de limpieza.

Los diagramas de flujo son muy útiles para representar procesos de trabajo, diseñar algoritmos, explicar procesos psicológicos, etc.

Es un tipo de dato o información que las personas pueden leer, como un informe impreso, por ejemplo. El uso de los diagramas de flujo es muy frecuente en el campo de la economía, en programación, diseño, psicología cognitiva, en procesos industriales, entre otros campos de estudios. Crea diagramas de flujo asimilables en minutos. 3 los diagramas utilizan una serie de símbolos con significados especiales.


0 comments:

Post a Comment