Sunday, February 21, 2021

View Diagrama De Flujo Android Images

View Diagrama De Flujo Android Images. Dfd es un editor de diagramas de flujo con el cual puedes dar forma gráfica a un gran número de algoritmos, ejecutarlos y depurarlos. El diagrama de flujo o flujograma o diagrama de actividades es la representación gráfica de un algoritmo o proceso.

DIAGRAMA DE FLUJO 4003. DFD. EJEMPLO CICLO MIENTRAS (WHILE ...
DIAGRAMA DE FLUJO 4003. DFD. EJEMPLO CICLO MIENTRAS (WHILE ... from i.ytimg.com
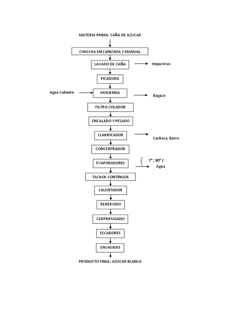
100 primeros números pares array. Programación de juegos con diagramas de flujo1 lecture • 5min. Se conoce como diagrama de flujo o flujograma a un esquema que muestra un proceso o sistema pasó por paso, utilizado en numerosas áreas, ya sea para planificar, documentar, mejorar, etc.

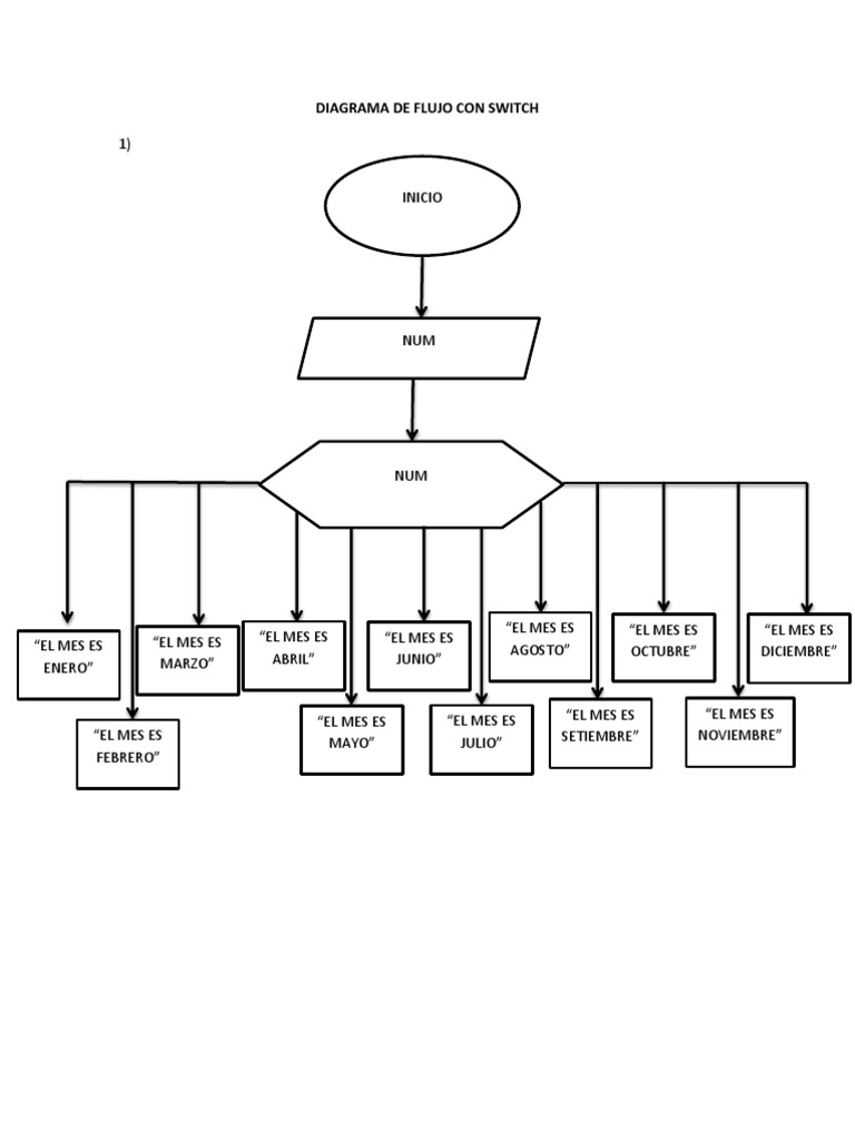
Tipos de diagramas de flujo.

Conoce los símbolos de diagrama de flujo más comunes. Tipos de diagramas de flujo. Diagramas de flujo en 2 minutos! 316 pages · 2011 · 1.22 mb · 303 downloads· spanish.


0 comments:

Post a Comment